财联社4月23日讯(记者 邹俊涛)银行“二永债”发行利率再度降至“1字头”。
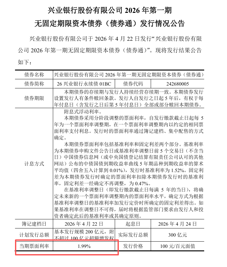
4月23日,兴业银行公布公告,该行2026年第一期无固定期限资本债券的发行固定利差定为0.47%,加上发行时基准利率1.52%,当期票面利率为1.99%。
而就在近日,由中国银行发行的二级资本债票面利率已率先跌破2.0%关口降至1.97%。财联社记者注意到,这也是银行永续债和二级资本债(合称”二永债“)发行利率时隔三个季度再度双双回到2.0%以下。
多位受访业内人士指出,近期银行“二永债”发行利率持续走低主要是受资金面持续宽松导致。有相关业内人士认为,当前市场资金面甚至“比去年四季度还要宽松”,并且市场对于通胀预期情况仍还有待观察。
此外,业内人士认为,开年以来的发行供应量不足也是导致发行利率持续走低的一大因素。上述业内人士预判,预计后续随着供给量增加,“二永债”发行利率中枢可能迎来小幅上调。
“二永债”发行利率再降至“1字头”
根据中国货币网显示,进入2026年以来,银行“二永债”发行利率进一步下探。截至目前,该网站披露商业银行已累计发行5笔永续债和3笔二级资本债,最新发行票面利率均已降至“1字头”。
据该网站显示,在兴业银行今日发行落地之前,最新发行的工商银行、光大银行永续债利率已降至2.01%,招商银行永续债利率为2.05%,中信银行永续债利率为2.06%,均处于历史较低水平。
此外,民生银行、工商银行和中国银行在今年4月以来最新发行的二级资本债票面利率也分别降至2.13%、2.0%和1.97%,也均回到历史较低水平。
Wind数据统计,受资金面影响,银行“二永债”发行利率在过去一年中整体呈现震荡下行态势。2025年二季度初期,国有大型银行”二永债“平均发行利率维持在2.3%-2.5%左右,部分区域性银行平均发行利率则在2.8%-3.0%左右相对高位。进入2025年下半年后,随着市场流动性宽松和资金成本下降,发行利率开始逐步有所走低。
配资炒股Wind数据显示,由国有大型商业银行和头部股份行的AAA评级“二永债”发行利率在去年7月中旬一度跌破2%关口。不过,随着进入该年第四季度,“二永债”发行利率又普遍再度回升。Wind数据显示,截至2025年年末,国有大型银行“二永债”平均发行利率回升至2.3%左右,区域性城农商行发行利率则飙升到3.5%以上。
业内分析:主要受当前资金面持续宽松所致
对于当前商业银行“二永债”发行利率持续走低,以至于再度下探至2%以下,受访业内人士分析认为,这可能主要还是受到资金面持续宽松所致。
国盛固收首席分析师杨业伟告诉财联社记者,“主要是流动性宽松带来的利率由短及长下行行情,资金价格下来后,存单、信用、利率渐次下行。资金宽松背后是融资需求不足。”市场数据显示,今年1月初,受春节取现 、缴税以及地方债放量冲击等影响,市场资金面曾一度暂紧,隔夜回购利率(DR001)一度飙升至10%以上,2月份以后,随着扰动消退,资金面重回极度宽松,当前DR001 持续低于1.3%。
另外一家券商固收团队首席也向财联社记者表示,“主要是资金利率一直比较松,通胀预期又没有那么强了。”该人士更是指出,“跟(去年)四季度不一样,现在资金面是比去年更松了。”关于近期工业生产者出厂价格指数(PPI)时隔41个月首度转正是否能影响后续通胀预期,其认为“要观察会不会继续更强。”
此外,受访业内人士认为,“二永债”发行供应量也是影响利率走势的因素。其他受访业内人士指出,“二永债”作为银行资本补充的重要工具,其发行节奏受监管政策和银行资本充足率影响较大。财联社记者注意到,今年开年以来,商业银行“二永债”的发行节奏相对迟缓,供应量同比偏低。
“(未来)供给压力之下,有调整的可能。”杨业伟告诉财联社记者。另外一家券商固收首席也向记者表示,若未来银行资本补充需求集中释放,可能会对市场供需关系产生冲击,进而影响发行利率走势。
元股证券:ygzq.hk国盛固收杨业伟团队近期研报指出,根据该团队拟合模型,在后续供给放量后,预计5年期AAA评级的二级资本债收益率中枢可能上至2.1%-2.2%。
来源:财联社配资开户是否支持线上办理
海量资讯、精准解读,尽在新浪财经APP

近一年境内外股市在结构性行情阶段中中股票杠杆的产品设计深度分近期,在A股市场的震荡市环境中,围绕“股票杠杆”的话题再度升
2025-12-02
过去三年亚太股市在结构性行情阶段背景下中实盘配资平台的合规边近期,在亚太股市的存量博弈格局中,围绕“实盘配资平台”的话题
2025-12-01
亚太股市处于震荡市环境的阶段中杠杆炒股的合规边界案例解读近期,在亚太股市的指数反复拉锯阶段中,围绕“杠杆炒股”的话题再度
2025-11-28
数据视角:2025年以来配资炒股与资产配置实战经验近期,在亚太股市的热点快速轮动时期中,围绕“配资炒股”的话题再度升温。
2025-11-30
风控专栏:杠杆交易在指数虚高而个股分化的阶段里的事前事中事后近期,在成熟市场股市的成长与价值风格轮动的阶段中,围绕“杠杆
2026-01-16